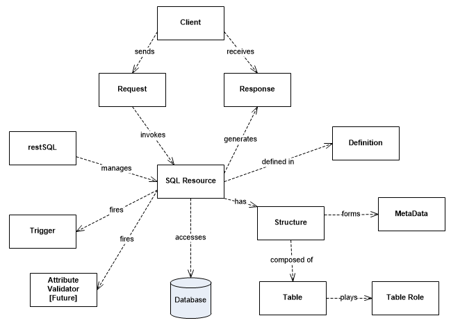
Concept Map

restSQL

restSQL is a persistence framework or engine in the middle tier of a classic three tier architecture: client, application server and database. restSQL is not an HTTP to JDBC/ODBC bridge that tunnels SQL over HTTP. Nor is restSQL an Object-Relational Mapping tool, abstracting SQL by mapping tables to objects. restSQL is an SQL generator with Java and HTTP APIs. restSQL keeps SQL out of the client but also eliminates the need for the middle-tier to construct SQL for basic CRUD (Create-Read-Update-Delete) operations. restSQL does not offer sophisticated query or report generation, nor OLAP-style cube or data warehousing support. restSQL is targeted at OLTP applications needing basic CRUD access.

restSQL may be deployed in two modes: as an HTTP Service (WAR) or as a Java library (JAR). In both cases, restSQL is more of an engine than a framework, because very few extensions are required. No object hierarchy needs to be created and no persistence managers need be customized. A simple XML file defines an SQL Resource, an queryable and updatable database view that is managed by the engine. Declarative attribute validators may be employed to enforce simple data constraints (e.g. numeric ranges, string length or format), or applications may provide custom Java-based attribute validators for more enforcing more complex domain constraints. Additionally Java-based triggers may be deployed to enforce domain constraints or perform business logic.

restSQL was designed from the ground up for its implementation to be customized. The API interfaces are distinct from the implementation. Applications access implementations of various constructs using Factories. Applications may provide their own implementations by registering their factories which create the custom implementations. This may be useful for users needing application-specific extensions or support for new databases.

SQL Resource

restSQL exposes a specific HTTP-based CRUD interface to the database via SQL Resources. SQL Resources are updatable views managed by the middle-tier (restSQL engine), rather than the database.

SQL Resources are accessed by name, using URIs in the pattern /restsql/res/{resName} with HTTP methods POST, GET, PUT and DELETE and often request bodies in XML and URL Encoded Form Parameters. The HTTP API offers flexibility in request forms; there are often multiple ways of submitting the same request. Path and query parameters qualify the rows for the operation. URL Encoded requests specify Insert or Update parameters. Or XML bodies specify write operation parameters, possibly for multiple rows.

SQL Resources are defined in XML files. The definition contains the core SELECT query to generate SQL. The framework builds an internal metadata construct by examining the query and interrogating the database. It appends WHERE clauses to the definition query for for read (SELECT) operations. It generates SQL for write (INSERT, UPDATE, DELETE) operations.

Group By queries are not supported (yet).

SQL Resource Structure

SQL Resource definition queries may be composed of multiple tables. The joins are specified in the query. Write operations will be issued separately for each table in the query. The driving table in the query is called the parent, and the joined tables are called the parent extensions.

SQL Resources may be flat or hierarchical. A flat SQL Resource returns read responses with each row in a single element/object. A hierarchical SQL Resource returns read responses in a single-level nested element/object set. Only one level parent-child, not arbitrary depth hiearchies is supported. The definition indicates the parent, child and extension tables such that the engine can differentiate the data. Hierarchical SQL Resources may be one-to-many or many-to-many. For example, employees typically report to one department so department-employee is a one-to-many relationship. Multiple departments collaborate on multiple projects, so department-project is a many-to-many relationship. In a one-to-many hierarchical SQL Resource, children are fully managable. Conversely, in a many-to-many hierarchical SQL Resource, the child rows may not be created or deleted; rather they are associated and disassociated with the parent. A separate SQL Resource for the the child may be used to create and delete them. Updates to the children are not supported in a many-to-many SQL Resource.

See SQL Resource Rules for an elaboration on constraints.

Table Role

Each table in the defining query has a role that is declared in the metadata element. The roles define the structure for restSQL such that data is differentiated in request processing.

A many-to-many hierarchical SQL Resource called ActorFilm is used to elaborate the concept. The following diagram depicts the physical data model for its tables:

ActorFilm Phyisical Data Model

The roles are defined in the following table with examples from ActorFilm:

Role Meaning Applies To ActorFilm Example
Parent Driving table. XML/JSON objects will be named using this table for all flat rows and hierarchical parent rows. Flat, Hierarchical actor
Parent Extension Joined table to the parent that adds more columns. Appears to the client as if parent and extensions are one row/object. Flat, Hierarchical actor_rating
Child Defines row/objects that are contained by the parent and will be nested in an XML/JSON representation. The child in a master-detail form/view. Hierarchical film
Child Extension Joined table to the child that adds more columns. Appears to the client as if child and extensions are one row/object. Hierarchical film_rating
Join The join table in a many-to-many relationship. Hierarchical Many-to-Many film_actor

For a flat SQL Resource, a Parent table must be declared. For a one-to-many hierarchical SQL Resource, a Parent and a Child table must be declared. For a many-to-many hierarchical, a Parent, a Join and a Child table must be declared. Only one Parent, Child and Join table may be defined, but an unlimited number of ParentExtensions and ChildExtensions are possible. ParentExtensions and ChildExtensions are optional.

If tables are unqualified, restSQL uses the default database. If they are qualified in the query (e.g. sakila.actor), then they must be qualified in the role definitions.

See SQL Resource Rules for an elaboration on constraints.

SQL Resource Definition

SQL Resources are defined in XML definition files in the sqlresources.dir restsql.properties property. Here is an example of a flat resource called FilmRating in a file named FilmRating.xml:
<?xml version="1.0" encoding="UTF-8"?>
<rs:sqlResource xmlns:rs="http://restsql.org/schema"
   xmlns:xsi="http://www.w3.org/2001/XMLSchema-instance"
   xsi:schemaLocation="http://restsql.org/schema SqlResource.xsd ">
   <query>
      select film.film_id, title, release_year,language_id, 
      		 rental_duration,rental_rate,replacement_cost, film_rating_id, stars
      from film, film_rating
      where film.film_id = film_rating.film_id
   </query>
   <metadata>
      <database default="sakila" />
      <table name="film" role="Parent" />
      <table name="film_rating" role="ParentExtension" />
   </metadata>
</rs:sqlResource>
Here is an example of a one-to-many hierarchical resource called LanguageFilm in a file named LanguageFilm.xml:
<?xml version="1.0" encoding="UTF-8"?>
<rs:sqlResource xmlns:rs="http://restsql.org/schema"
   xmlns:xsi="http://www.w3.org/2001/XMLSchema-instance"
   xsi:schemaLocation="http://restsql.org/schema SqlResource.xsd ">
   <query>
      select language.language_id, language.name, film_id, title, release_year
      from language
      left outer join film on film.language_id = language.language_id
   </query>
   <metadata>
      <database default="sakila" />
      <table name="language" role="Parent" />
      <table name="film" role="Child" />
   </metadata>
</rs:sqlResource>
Many-to-many resources also require the parent-child join table to be declared, as in the following resource, ActorFilm:
<?xml version="1.0" encoding="UTF-8"?>
<rs:sqlResource xmlns:rs="http://restsql.org/schema"
   xmlns:xsi="http://www.w3.org/2001/XMLSchema-instance"
   xsi:schemaLocation="http://restsql.org/schema SqlResource.xsd ">
   <query>
      select actor.actor_id, first_name, last_name, actor_rating.stars,
             film.film_id, title, release_year, film_rating.stars
      from actor
      left outer join actor_rating on actor.actor_id = actor_film.actor_id
      left outer join film_actor on film_actor.actor_id = actor.actor_id
      left outer join film on film_actor.film_id = film.film_id
      left outer join film_rating on film.film_id = film_rating.film_id
   </query>
   <metadata>
      <database default="sakila" />
      <table name="actor" role="Parent" />
      <table name="actor_rating" role="ParentExtension" />
      <table name="film" role="Child" />
      <table name="film_rating" role="ChildExtension" />
      <table name="film_actor" role="Join" />
   </metadata>
</rs:sqlResource>

SQL Resource Names

The SQL resource name is inferred from the file name and its location if it is in a subdirectory below the resources root directory ( sqlresources.dir ). SQL resource namespaces may be organized into arbitrary-depth directories. The directory path is converted into dotted notation, following the Java package concept. For example, if ActorFilm.xml is placed in the subdirectory actor/ext , as in {sqlresources.dir}/actor/ext/ActorFilm.xml , then its name is actor.ext.ActorFilm . In the HTTP requests, it would be available at the URI /restsql/res/actor.ext.ActorFilm . If ActorFilm.xml is placed in the resources root, it would be available at the URI /restsql/res/ActorFilm .

Column and Table Aliases

Column labels may be used to alias a column. Column aliasing is done in the SQL query. In the FilmLanguage example below release_year will appear in requests/responses as year.

Warning: Aliasing primary keys in hierarchical resources is currently not supported.

The parent and child tables may also be aliased in the metadata, but not in the SQL query. These names will appear in the elements of the request or response XML/JSON. You must not alias tables in the SQL query. Columns must be disambiguated using the full table name. restSQL table aliasing is for request/response element naming only.

The LanguageFilm example below uses table aliases:

<?xml version="1.0" encoding="UTF-8"?>
<rs:sqlResource xmlns:rs="http://restsql.org/schema"
   xmlns:xsi="http://www.w3.org/2001/XMLSchema-instance"
   xsi:schemaLocation="http://restsql.org/schema SqlResource.xsd ">
   <query>
      select language.language_id, language.name, film_id, title, release_year "year"
      from language
      left outer join film on film.language_id = language.language_id
   </query>
   <metadata>
      <database default="sakila" />
      <table name="language" rowAlias="lang" role="Parent" />
      <table name="film" rowAlias="movie" role="Child" />
   </metadata>
</rs:sqlResource>

Instead of using element names language and film, the names lang and movie are used, as in:

    <readResponse>
        <lang language_id="100" langName="New Esperanto">
            <movie year="2011" title="ESCAPE FROM TOMORROW" film_id="5000" />
            <movie year="2012" title="BLOOD PURPLE" film_id="5001" />
        </lang>
        <lang language_id="101" langName="New Greek">
            <movie year="2012" title="THE DARKENING" film_id="5002" />
            <movie year="2012" title="THE LIGHTENING" film_id="5003" />
        </lang>
    </readResponse>

and the JSON version:

{ "langs": [
   { "langId": 100, "langName": "New Esperanto",
      "movies": [
         { "year": 2011, "title": "ESCAPE FROM TOMORROW", "film_id": 5000 },
         { "year": 2012, "title": "BLOOD PURPLE", "film_id": 5001 }
      ]
   },
   { "langId": 101, "langName": "New Greek",
      "movies": [
         { "year": 2012, "title": "THE DARKENING", "film_id": 5002 },
         { "year": 2012, "title": "THE LIGHTENING", "film_id": 5003 }
       ]
     }
  ]
}

For JSON serialization, the array structure eliminates per-row naming and only the collection is named. Therefore the configuration is different. By default the rowAlias, or table name if not defined, is pluralized with an 's' to name a collection. Use the rowSetAlias table attribute to override this default, as in:

<?xml version="1.0" encoding="UTF-8"?>
<rs:sqlResource xmlns:rs="http://restsql.org/schema"
   xmlns:xsi="http://www.w3.org/2001/XMLSchema-instance"
   xsi:schemaLocation="http://restsql.org/schema SqlResource.xsd ">
   <query>
      select language.language_id, language.name, film_id, title, release_year "year"
      from language
      left outer join film on film.language_id = language.language_id
   </query>
   <metadata>
      <database default="sakila" />
      <table name="language" rowAlias="lang" rowSetAlias="languageSet" role="Parent" />
      <table name="film" rowAlias="movie" role="Child" />
   </metadata>
</rs:sqlResource>

Results in the parent collection name as languageSet, and the child is set to movies:

{ "languageSet": [
   { "langId": 100, "langName": "New Esperanto",
      "movies": [
         { "year": 2011, "title": "ESCAPE FROM TOMORROW", "film_id": 5000 },
         { "year": 2012, "title": "BLOOD PURPLE", "film_id": 5001 }
      ]
   },
   { "langId": 101, "langName": "New Greek",
      "movies": [
         { "year": 2012, "title": "THE DARKENING", "film_id": 5002 },
         { "year": 2012, "title": "THE LIGHTENING", "film_id": 5003 }
       ]
     }
  ]
}

With JSON, the rowAlias is ignored if rowSetAlias is used. If the rowSetAlias was omitted on language, a plural rowAlias is used as the collection name - langs. In the film case, the rowAlias is pluralized in the collection as movies. If both were ommitted, a plural table name is used - languages or films.

In both formats, the rowAlias and rowSetAlias attributes are useful in customizing names and in suppressing the pluralization if your table name is already pluralized.

See SQL Resource Rules for an elaboration on constraints.

MetaData

restSQL creates a construct containing the metadata for the SQL Resource on its first use (initial request for it). This metadata is used to generate SQL for requests. The metadata includes the defining query, the table roles and default database, as well as data derived by interrogating the database. That includes column type information, and primary and foreign keys. This is done by executing the defining query as well as querying the database's data dictionary (information schema).

The metadata is available to users through both HTTP and Java APIs.

SQL Resource Documentation

A resource definition may contain a <documentation> element with a resource description, column description and example request/response pairs. See SQL Resource Documentation for more detail.

Client

Clients send requests to and receive responses from restSQL for SQL Resource CRUD operations or for support (SQL Resource metadata, definition, configuration, logging, statistics). Clients may use the HTTP or Java APIs.

HTTP Request

SQL Resource requests are sent to the resource URI, /restsql/res/{resName}, sometimes with path or query parameters, often with XML, JSON or URL encoded request bodies. The restSQL HTTP interface uses a high-REST style where the HTTP method indicates the operation, rather than using GET and/or POST and including the method in the path. The following table describes the operations, HTTP methods and corresponding SQL Statement types:
Operation HTTP Method SQL Statement
Create POST INSERT
Read GET SELECT
Update PUT UPDATE
Delete DELETE DELETE

Read requests have no body and are filtered by path params:

GET /restsql/res/Actor/124 HTTP/1.1
or query params:
GET /restsql/res/Actor?last_name=SMITH HTTP/1.1
Write requests sometimes have path params:
DELETE /restsql/res/Actor/124 HTTP/1.1
or query params:
DELETE /restsql/res/Actor?last_name=SMITH HTTP/1.1
or params and a body:
PUT /restsql/res/Film?title=DARK%25 HTTP/1.1
Content-Type: application/x-www-form-urlencoded

rating=R&rental_duration=2
or sometimes just a body:
POST /restsql/res/Actor HTTP/1.1
Content-Type: application/xml

<request>
   <actor actor_id="123" first_name="JULIANNE" last_name="DENCH" />
   <actor actor_id="124" first_name="SCARLETT" last_name="BENING" />
   <actor actor_id="125" first_name="ALBERT" last_name="NOLTE" />
</request>

See the HTTP API and Java API references for more on requests. See Operators for more on SQL operator support.

HTTP Response

Responses use W3C standard HTTP status codes, generally 200 for success, 400 for an invalid request and 500 for an SQL error. The content type is XML or JSON.

Following is an example of a Create request for a flat SQL Resource:

POST /restsql/res/Actor HTTP/1.1
Content-Type: application/x-www-form-urlencoded
Accept: application/xml

actor_id=201&first_name=JULIANNE&last_name=DENCH

and the response:

HTTP/1.1 200 OK
Content-Type: application/xml

<writeResponse rowsAffected="1">
   <actor actor_id="201" first_name="JULIANNE" last_name="DENCH" />
<writeResponse/>

Following is a variation of the previous example without the primary key, actor_id, relying on the default value's auto-increment in MySQL or sequence in PostgreSQL:

POST /restsql/res/Actor HTTP/1.1
Content-Type: application/x-www-form-urlencoded
Accept: application/xml

first_name=JULIANNE&last_name=DENCH

and the response:

HTTP/1.1 200 OK
Content-Type: application/xml

<writeResponse rowsAffected="1">
   <actor actor_id="202" first_name="JULIANNE" last_name="DENCH" />
<writeResponse/>

Following is an example of a Read request with query parameters on a many-to-many hierarchical SQL Resource:

GET /restsql/res/actor.ext.ActorFilm?last_name=SMITH HTTP/1.1
Accept: application/json

and the response:

HTTP/1.1 200 OK
Content-Type: application/json

{ "actors": [
   { "last_name": "SMITH", "first_name": "JULIANNE", "actor_id": "201",
      "films": [
         { "year": "2006", "title": "ACADEMY DINOSAUR", "film_id": "1" },
         { "year": "2006", "title": "ADAPTATION HOLES", "film_id": "3" },
         { "year": "2006", "title": "ANACONDA CONFESSIONS", "film_id": "23" }
      ]
   },
   { "last_name": "SMITH", "first_name": "PATRICK", "actor_id": "205",
      "films": [
         { "year": "2006", "title": "APACHE DIVINE", "film_id": "31" },
         { "year": "2006", "title": "BABY HALL", "film_id": "47" },
         { "year": "2006", "title": "BULL SHAWSHANK", "film_id": "105" },
         { "year": "2006", "title": "CHAINSAW UPTOWN", "film_id": "132" }
      ]
   }   
}
Following is an example of an invalid Read request:
DELETE /restsql/res/Film?blah=blah HTTP/1.1
HTTP/1.1 400 Bad Request

No valid parameters found
Following is returned when the defining query is invalid:
GET /restsql/res/Actor/3 HTTP/1.1
HTTP/1.1 500 Internal Server Error

You have an error in your SQL syntax; check the manual that corresponds to your MySQL 
server version for the right syntax to use near 'LIMIT 0,1' at line 1 :: 
select actor_id, first_name, last_name from  LIMIT 0,1

Authorizer

Requests on SQL Resources can be authorized using the Authorizer. The Authorizer uses a role-based access control (RBAC) approach. Roles are mapped to SQL Resources and actions (request types) in a simple configuration file, the privileges.properties. The path to it is entered in the security.privileges property in the restsql.properties. Following is an example:
   # SQL Resource Privilege definitions

   # [SqlResource,*].[requestType,*]=[*,role]		Note: comma-separate multiple roles
   *.select=all,limited,readonly
   Film.insert,update=limited
The above example declares that the all, limited and readonly roles may perform SELECT requests on all SQL Resources. The limited role may additionally perform inserts and updates on the SQL Resource "Film".

In the restSQL WAR mode, clients use standard HTTP Basic or Digest authentication and standard JEE web app declarative security mechanisms. Credentials and role assignments are provided by a standard Realm plugin, which could be file-, RDBMS- or LDAP-based. The authentication method, realm and protected resources are declared in restSQL's Deployment Descriptor (web.xml). The Authorizer, when configured, is used by the restSQL HTTP Service. The container will send 401 responses for requests without credentials or with invalid credentials. restSQL will send 403 responses for unauthorized requests.

In the restSQL JAR mode, the app is responsible for authenticating users and associating users with roles. The app will call restSQL's Authorizer with a SecurityContext implementation prior to executing SQL Resource requests.

Trigger

Java-based triggers may be deployed to enforce domain constraints in the middle-tier or perform business logic. These triggers implement the Trigger interface or extend the convenience class AbstractTrigger . Triggers have methods that fire before and after each CRUD operation. Throwing an InvalidRequestException on a beforeXxx method stops the request. A properties file maps trigger classes to one or more SQL Resources.

Attribute Validator (Planned Feature)

Attribute validators are a lighter-weight alternative to triggers to enforce simple data type constraints. Standard validators enforce numeric ranges, string lengths and string formats (via regular expression). These are declared in the SQL Resource definition. Following is an example:
<?xml version="1.0" encoding="UTF-8"?>
<rs:sqlResource xmlns:rs="http://restsql.org/schema"
   xmlns:xsi="http://www.w3.org/2001/XMLSchema-instance"
   xsi:schemaLocation="http://restsql.org/schema SqlResource.xsd "
   name="Actor" defaultDatabase="sakila" parent="actor">
   <query>
      select actor_id, first_name, last_name, class
      from actor
   </query>
   <validatedAttribute name="first_name" type="String" minLength="1" maxLength="20" />
   <validatedAttribute name="class" type="Integer" minValue="1" maxValue="5" />
</rs:sqlResource>
restSQL will stop the request and return a 400 Bad Request if an attribute does not meet declared rules.

Custom Java-based attribute validators may be deployed to enforce more complex domain logic. The design of this feature is pending.

Next Step: Explore Service